目录

小蚁教育

ANTicipating your progress

小蚁资讯您现在的位置:首页 >>小蚁资讯
学托福只是为了出国?
发表时间:2020-03-24     阅读次数:     字体:【



学托福只是为了出国?


现在有许多学生为了出国留学而挣扎在各类英语考试中,托福、雅思、SAT、GRE、GMAT......


难道学托福只有出国一条路可以走吗?不出国学托福就没有任何意义吗?


当然不是的!


随着时代进步、社会发展,英语在日常生活中的应用已经相当广泛了,而托福作为英语水平的测试,其含金量非常高。


托福成绩在国内也得到了很大的认可!



No.1

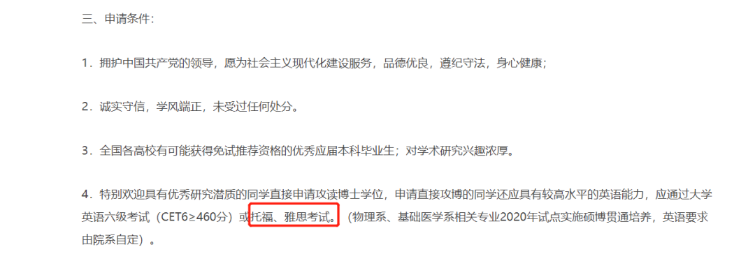
免试研究生招生


国内许多重点大学已经认可托福成绩,在免试研究生的招生中,明确表示接受托福成绩。

浙江大学关于2020年接收外校推荐免试研究生系统开放的通知


北京大学2020年接收推荐免试硕士研究生


中国人民大学2020年接收推荐免试硕士研究生工作办法


No.2

免修公共英语课程


还有一些大学,对于托福或雅思获得一定成绩的研究生,允许免修公共英语课程。这就意味着你将有更多的时间把精力放在其他课程上面,或者发展课外活动、参加社团等等。

浙江大学研究生学位英语课程免修申请条件的通知


安徽工程大学关于2018级研究生申请免修公共英语课程的通知


No.3

校际交流项目


在大学中,大家也能常常听到关于校际交流的项目,许多学生想去参加,可是苦于英语成绩不达标而抓不住机会。校际交流不仅仅是出国学习,对你未来的升学、就业都有很大的帮助,也是人生中一次重要的经历。

中国人民大学校际交流项目


北京大学2019布莱恩特大学暑期项目申请通知


大部分学校都有校际交流项目,而托福、雅思成绩将是你报名的第一道门槛。


No.4

奖学金


校际交流项目往往需要花费许多金钱,申请奖学金可以帮助我们缓解经济方面的压力。如果你有优异的托福成绩,将会大大提高你申请到奖学金的几率。

北京大学2020阿尔卑巴赫欧洲论坛-中国奖学金项目申请通知


No.5

公务员考试


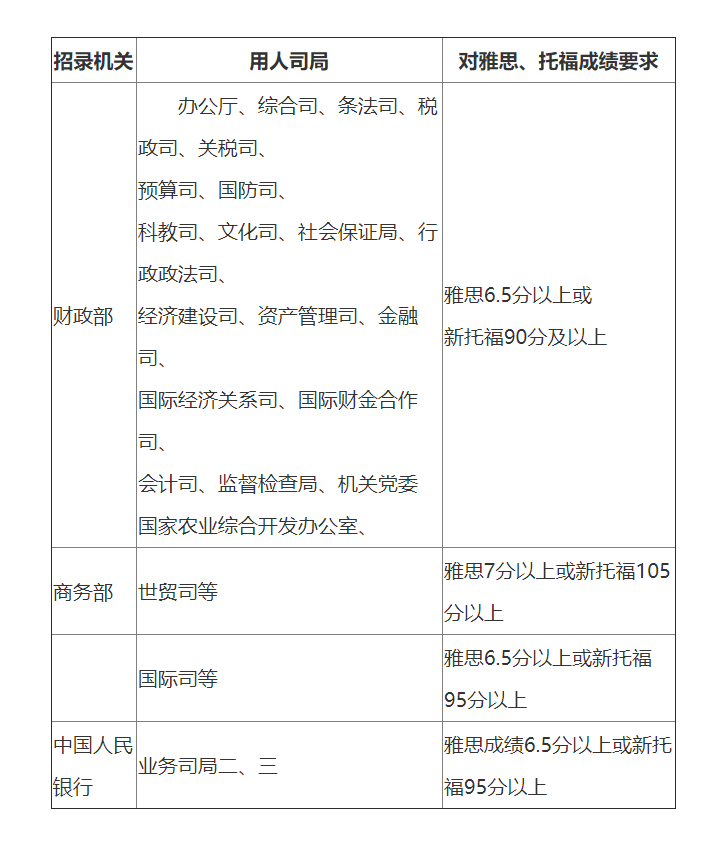
公务员岗位历史以来一直是父母口中的金饭碗,公务员稳定的工作、丰厚的福利待遇、充足的休息时间让许多人为之向往。而近年来许多公务员岗位也认可了托福成绩,例如证监会、商务部、审计署、财务部、海事局等

有上百个岗位要求托福成绩,普遍都要求雅思6分以上或托福80分以上。


No.6

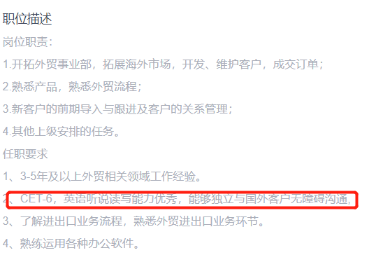
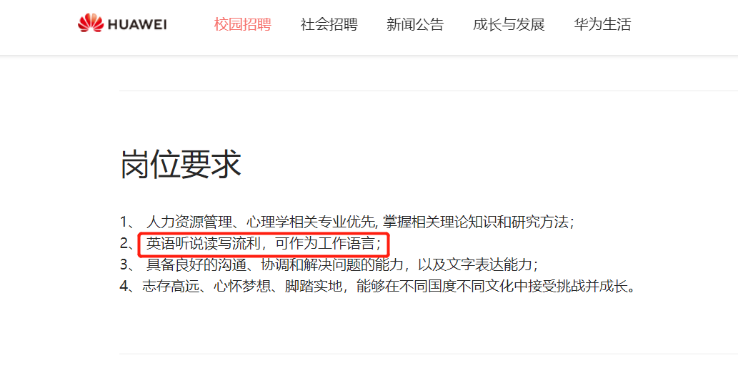
就业


现今的社会,竞争愈来愈激烈,高学历人才比比皆是,虽然就业岗位也非常多,但是福利待遇却差的很大,很多同学会去外企寻求机会,而外企非常注重求职者的英语水平。

不仅仅是外企,很多国内的企业也对求职者做出了英语能力的要求。

如果你有出色的托福成绩,这对你赢得岗位无疑是帮助巨大的。

由此可见,托福不再是出国学生的专利,每一个人都可以通过学习托福来深造自己。如果你有学习托福的想法,就快来小蚁咨询吧!小蚁为你量身制作托福计划!

扫描二维码咨询

 
上一篇:2020年QS世界大学排名发布
下一篇:5月SAT取消,小蚁支招——从报名到出分,你要的都有!